01 广西:婚假拟增加15天,公开征求意见
1月23日,广西壮族自治区卫生健康委员会官网发布《广西壮族自治区人口和计划生育条例》(草案征求意见稿),面向社会公开征求意见。草案第二十七条提出,依法登记结婚的夫妻,在国家规定婚假基础上,可额外增加婚假十五天。

《意见稿》主要内容如下:
依法办理结婚登记的夫妻,除享受国家规定的婚假外,增加婚假十五天;
符合法律、法规规定生育子女的夫妻,女方怀孕期间,男方享受产前检查陪护假五天;
分娩后,女方除享受国家规定的生育假期以外,一孩增加产假六十天,二孩增加产假七十天,三孩增加产假八十天,同时给予男方护理假二十五天;
夫妻双方在子女零至三周岁期间,每年分别累计享受育儿假十天。
值得注意的是,参加生育保险的,产假期间的生育津贴按照生育保险有关规定发放;未参加生育保险的,由所在单位参照生育保险标准发放。
《意见稿》第二十七条明确指出,职工休婚假期间,工资奖金等不得扣减,建立健全假期用工成本分担机制。

除此之外,《意见稿》还包括:鼓励有条件的用人单位为符合法律、法规规定生育的职工发放育儿补贴。
鼓励用人单位采取有利于照顾婴幼儿的灵活休假和弹性工作措施,支持家庭生育、养育。
02 四川:2025年12月起,延长婚假、生育假、育儿假
四川省人大常委会于2025年11月26日通过了新修改的《四川省人口与计划生育条例》,并于2025年12月正式公布施行。

条例修改的主要内容包括:
一、完善婚假
依法登记的夫妻享受婚假二十日,登记前参加婚前医学检查的,增加五日。
二、延长生育假
符合规定的夫妻,延长女方生育假九十日;生育第三个子女的女方,经申请同意还可再延长生育假三十日。
三、延长男方护理假
将男方护理假由二十日延长至三十日,方便男方照护妻儿,共担责任。
四、完善婚育假期规定
子女三周岁以下的夫妻,每年享受十个工作日育儿假。婚假、生育假、护理假、育儿假期间视为出勤,工资福利待遇不受影响。
五、建立生育休假成本共担机制
县级以上地方人民政府应当统筹多渠道资金,建立合理的生育休假成本共担机制。
六、完善婚育假期落实保障机制
用人单位不落实规定假期的,有关机关责令改正。
此外,四川省卫生健康委针对网友提出的“婚假、生育假、护理假、育儿假,以工作日还是自然日为准?”问题给出了官方答复。

问:一、婚假、生育假、护理假、育儿假,是以工作日还是自然日为准?如遇周末、节假日是否顺延?二、员工目前在休纯母乳喂养假的,是不是也可以再休延长假期?
答:婚育假期除育儿假外均为自然日。
关于“员工目前在休纯母乳喂养假的,是不是也可以再休延长假期?”问题,《四川省〈中华人民共和国母婴保健法〉实施办法》第二十四条第二款规定:“实行纯母乳喂养的女职工增加一个月产假,产假视为出勤。”根据四川省卫生健康委员会、四川省人力资源和社会保障厅《关于〈四川省人口与计划生育条例〉实施中有关假期规定适用问题的指导意见》(川卫发〔2025〕14号),您描述的情形适用现行《四川省人口与计划生育条例》规定的生育假假期。
03 湖南:婚假延长至20天,产假延长至188天
湖南省人民政府办公厅印发《关于完善生育支持政策推动建设生育友好型社会的十条措施》的通知,自2025年10月21日起实施。

《通知》明确:
1.鼓励用人单位在国家规定婚假的基础上,将职工的婚假延长至20天;
2.鼓励用人单位对符合法定生育条件的女职工,在享受国家规定产假的基础上,延长产假至188天。
3.产假期满,经本人申请和用人单位批准,可以请假至婴儿1周岁,请假期间的待遇由双方协商确定;
4.依法落实男方享受20天护理假;
5.优化生育津贴发放流程,将生育津贴发放到女职工本人。
6.用人单位不得因女职工结婚、怀孕、休产假、哺乳等情形降低其工资、福利待遇,限制其晋级、晋职、评定职称,解除劳动合同或者聘用合同。
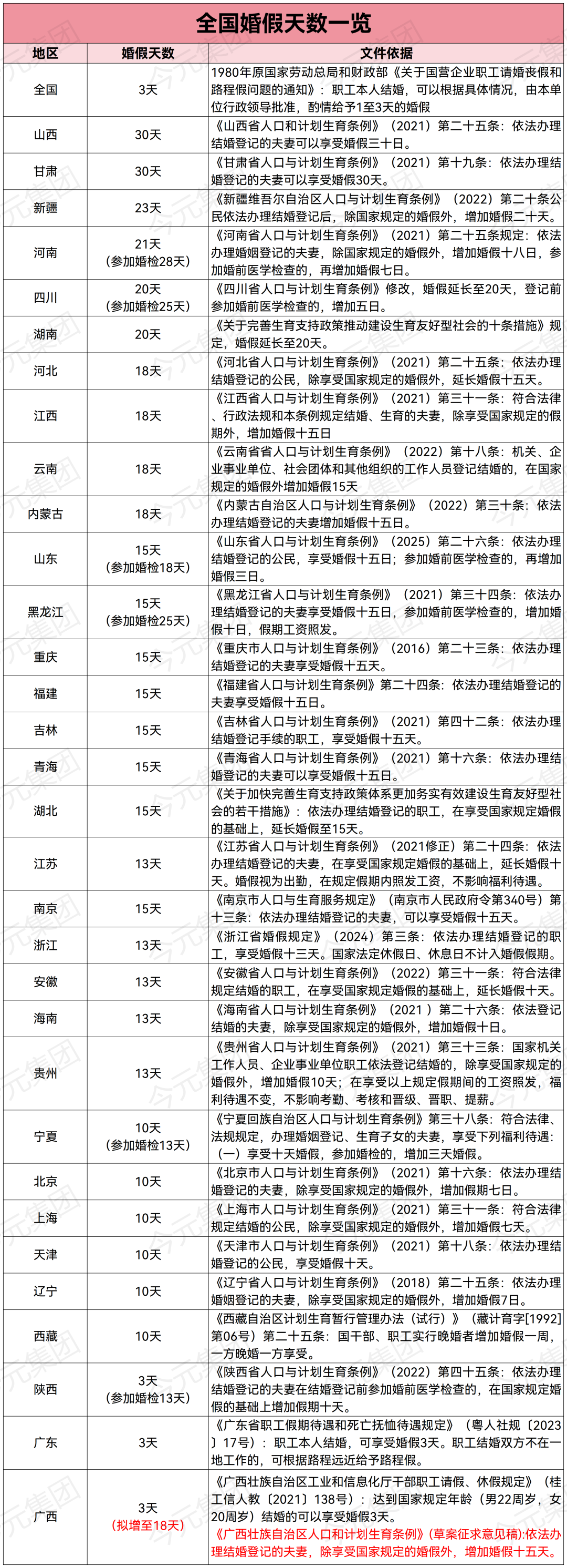
04 婚假天数标准一览
从全国来看,有些省份已明确延长婚假,例如江西、云南、河北、内蒙古为18天,浙江、安徽、江苏、贵州、海南为13天,北京、上海、天津、辽宁、西藏为10天。
各省、自治区、直辖市最新婚假规定如下:
